首页
家常菜品
每日天气
最新资讯
游戏百科
生活问答
鹦鹉号
疫情地区地图怎么查询
疫情地区地图怎么查询/疫情地图去哪里看
shbhys
4
2026-02-12
本文目录一览: 〖壹〗、百度地图APP如何查看疫情地图? 〖贰〗、...
‹‹
1
››
随机文章
【北京地区无疫情天数,北京地区无疫情天数统计】
荣县地区有疫情吗/荣县地区有疫情吗今天
【甘肃地区疫情是否缓解,甘肃疫情可控吗】
广东饶平有无疫情地区/饶平有没有新型肺炎
疫情高发地区返京条件/疫情返京规定
【稷山疫情地区图表最新,稷山疫情最新数据消息】
物流发货到疫情地区/物流发货到疫情地区怎么办
甘肃地区疫情图最新/甘肃疫情区域划分
宿州地区最新疫情消息/宿州疫情最新消息今天新增
武大哪个地区有疫情/武大在武汉什么地方
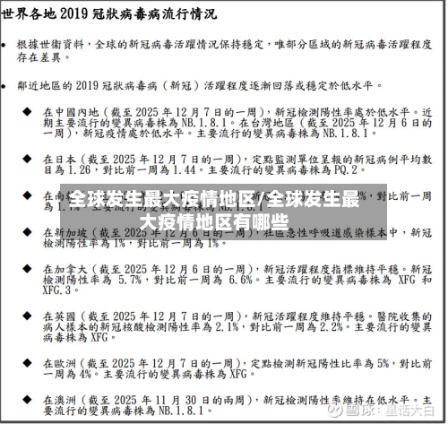
全球发生最大疫情地区/全球发生最大疫情地区有哪些