首页 >> 每日天气

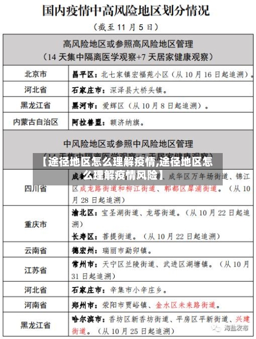
【途径地区怎么理解疫情,途径地区怎么理解疫情风险】

2026-02-03 每日天气 2 作者:shbhys

本文目录一览:

途径中高风险地区的定义是什么?

途径中高风险地区的定义是指在相关地区逗留过,包括乘坐汽车、火车经过中高风险地区内相关车站等且有上下客的。机场所在地为中高风险地区 ,且飞机在该机场起降过,均认为是“途经 ” 。

【途径地区怎么理解疫情,途径地区怎么理解疫情风险】-第1张图片

途经指在相关地区逗留过,包括乘坐汽车 、火车经过中高风险地区内相关车站等且有上下客的 ,机场所在地为中高风险地区 ,且飞机在该机场起降过,均认为是“途经”。根据国务院通信行程卡规则,行程卡记录个人行程城市 ,需在某城市停留超过4小时才会记录,如果途径时间短于4小时,则不会被记录。

【途径地区怎么理解疫情,途径地区怎么理解疫情风险】-第2张图片

途经中高风险地区指的是什么?根据2021年1月13日上海官方的解释 ,途经是指在中高风险区域内有过停留,具体包括乘坐汽车 、火车经过这些地区并有上下客的行为 。此外,如果机场所在的区域被划定为中高风险地区 ,即便只是飞机在该机场起降,乘客也视为途经 。

【途径地区怎么理解疫情,途径地区怎么理解疫情风险】-第3张图片

高风险区是指病例和无症状感染者的居住地,以及活动频繁且疫情传播风险较高的工作地、活动地等区域。高风险区原则上以居住的小区或者村为单位划定 ,可根据流行病学调查的结果进行研判、调整风险区域范围。高风险区采取“足不出户 、上门服务”的封控措施 。

高风险地区是指本行政区域内累计确诊病例超过5例,14天内有聚集性疫情发生。病例和无症状感染者居住地,以及活动频繁且疫情传播风险较高的工作地和活动地等区域 ,划为高风险区。原则上以居住小区(村)为单位划定 ,根据流调研判结果可调整风险区域范围 。实行封控措施,期间“足不出户、上门服务 ”。

高速公路路过中风险地区算不算

高速公路路过中风险地区不算途经。途经指在相关地区逗留过,包括乘坐汽车、火车经过中高风险地区内相关车站等且有上下客的 ,机场所在地为中高风险地区,且飞机在该机场起降过,均认为是“途经 ” 。

算。所以自驾的时候不要经过有中高风险的地区。自驾路径可以通过全国行程码查询到过哪些地方 ,途经指在相关地区逗留过,包括乘坐汽车 、火车经过中高风险地区内相关车站等且有上下客的,机场所在地为中高风险地区 ,且飞机在该机场起降过,均认为是“途经” 。

高风险区域高速不让下的,自驾没有下高速公路 ,但是途径了中高风险地区的话,依然算经过。虽然高速公路一般都是被建在城市的外围,但是我们现在的手机都是有定位的 ,通过大数据行程卡来进行体现 ,所以只要是经过了中高风险地区,那么都是逃不掉的。

私家车高速路过疫情区是可以的,只要是没有下高速深入到疫情地区 ,那么都可以,不算是到过有疫情风险的地方 。因为这个判断标准就是看当事人有没有在疫区停留时间超过四个小时,如果没有的话 ,那么大数据行程卡是不会记录的 。

开车路过中风险地区是不需要隔离的只要做个核酸检测就可以。低风险地区回渝没有限制,只要健康绿码、体温检测正常;中高风险地区回渝就需要七日内的核酸检测报告。如果是中高风险地区自驾回去的,须回到居住地后向当地的社区进行报备 。

途经中高风险地区是什么意思

〖壹〗、根据2021年1月13日上海官方的解释 ,途经是指在中高风险区域内有过停留,具体包括乘坐汽车 、火车经过这些地区并有上下客的行为。此外,如果机场所在的区域被划定为中高风险地区 ,即便只是飞机在该机场起降,乘客也视为途经。这一解释旨在明确在疫情防控中,人员的行踪如何被界定 。

〖贰〗、途径中高风险地区的定义是指在相关地区逗留过 ,包括乘坐汽车、火车经过中高风险地区内相关车站等且有上下客的。机场所在地为中高风险地区 ,且飞机在该机场起降过,均认为是“途经”。

〖叁〗 、高风险区:高风险区是指存在较高风险和不确定性的地区 。这些地区可能面临严重的安全问题、不稳定、自然灾害频发等风险因素。在高风险区旅行或居住需要格外谨慎,并采取相应的安全措施。 中风险区:中风险区是指存在一定风险和不确定性的地区 。

〖肆〗 、中高风险是指某种事件或行为可能存在较高的潜在危险或风险。详细解释如下:定义 中高风险通常用于描述某种活动 、行为或环境中可能出现的危险程度。这个概念多应用于疫情防控、投资风险评估、安全管理等领域 。例如 ,在疫情防控中,中高风险地区通常指的是病例数量较多 、疫情传播风险较高的地区 。

〖伍〗、换乘是否算经过中风险地区: 算。坐车经过中高风险地区内相关车站有上下客的都算途径。途经指在相关地区逗留过,包括乘坐汽车、火车经过中高风险地区内相关车站等且有上下客的 ,机场所在地为中高风险地区,且飞机在该机场起降过,均认为是“途经 ” 。换乘经过中风险地区是否需要隔离: 分情况而定。

〖陆〗 、高风险地区是指本行政区域内累计确诊病例超过5例 ,14天内有聚集性疫情发生。病例和无症状感染者居住地,以及活动频繁且疫情传播风险较高的工作地和活动地等区域,划为高风险区 。原则上以居住小区(村)为单位划定 ,根据流调研判结果可调整风险区域范围。实行封控措施,期间“足不出户、上门服务”。