首页 >> 生活问答

湖南地区疫情等级图(湖南地区疫情风险等级)

2026-01-30 生活问答 4 作者:shbhys

本文目录一览:

全国疫情风险等级名单是?

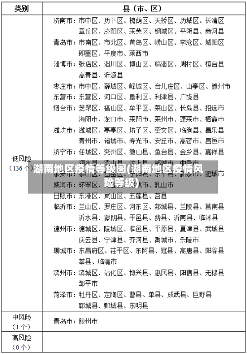
疫情级别通常根据疫情的传播风险 、严重程度及防控需求进行划分,主要分为低风险地区、中风险地区和高风险地区三个级别 ,具体划分标准及依据如下:低风险地区:定义:无确诊病例,或连续14天无新增确诊病例 。防控措施:实施“外防输入”策略,强调个人防护与社会面常态化防控 ,如公共场所佩戴口罩、保持社交距离等。

湖南地区疫情等级图(湖南地区疫情风险等级)-第1张图片

第四步:在【各地疫情风险等级查询】页面 ,点击【全国高中低风险疫情地区情况】右侧的【查看详情】。第五步:系统将显示最新风险地区等级划分情况,包括高 、中、低风险地区的具体名单及划分依据 。注意事项:不同程序版本操作界面可能略有差异,但核心功能一致 。

湖南地区疫情等级图(湖南地区疫情风险等级)-第2张图片

全国风险等级情况瑞丽市疫情防控工作指挥部4月29日发布疫情风险等级调整通告 ,自当天19时起,将姐告国门社区,团结村委会金坎、弄喊片区(瑞丽大道以南)调整为中风险地区;将仙客巷和光明巷居民小组调整为低风险地区。至此 ,全国疫情高风险地区清零。

湖南地区疫情等级图(湖南地区疫情风险等级)-第3张图片

高风险地区 判定条件:累计确诊病例超过50例,或14天内出现聚集性疫情(如学校 、工厂等集体单位爆发) 。防控措施:严格封控管理,居民足不出户 ,生活物资由社区统一配送,公共交通停运。

疫情期间湖南绿码、黄码和红码有何区别

湖南健康码的蓝码与绿码 、黄码、红码主要区别在于管理措施、适用人群和提示内容,具体如下: 核心提示与限制措施绿码:提示语为“疫情防控 ,人人有责,请您继续做好个人防护 ”。管理措施:正常通行,无特殊限制 。

疫情期间领取绿色码的人员凭码通行 ,黄码和红码需自行隔离。2021年8月3日 ,湖南省疾病预防控制中心 、湖南省卫生健康委信息统计中心发布了紧急通告。延伸:红码标准 确诊病例 、疑似病例、无症状感染者以及实施居家(集中)隔离医学观察未满14天的治愈出院确诊病人和无症状感染者 。

绿码、黄码 、红码是用于疫情防控的一种健康码分类系统。绿码:绿码代表健康状态正常,是凭码通行的凭证。持有绿码的人员在一般情况下可以自由流动,无需受到额外的限制 。在疫情防控期间 ,绿码成为了人们出行、工作、学习等日常生活的重要凭证。黄码:黄码表示存在一定的疫情风险。

长沙疫情高风险地区有哪些?(持续更新)

截至2022年3月28日的最新数据,长沙近来无高风险地区 。在3月27日的统计中,长沙部分地区被划为中风险区域 。除此之外 ,长沙其他地区均被列为低风险区域。为了获取全国疫情风险等级的实时信息,包括湖南低中高风险地区的最新情况,建议通过微信搜索公众号长沙本地宝 ,并在对话框中输入关键词“风险”,即可获取查询入口。

近来长沙是高风险地区 11月28日,根据当前疫情防控工作需要 ,按照国务院应对新型冠状病毒肺炎疫情联防联控机制综合组《新型冠状病毒肺炎防控方案(第九版)》及国务院二十条措施相关规定,经专家组研判,长沙望城区划定3个高风险区 。

近来长沙没有中高风险区 ,但都是低风险区。高危地区:一般指新冠肺炎确诊病例超过50例 ,14天内出现聚集性疫情;中度风险地区:14天内有新增确诊病例,新冠肺炎累计确诊病例不会超过50例;确诊病例50余例,14天内无聚集性疫情。

截止到2022年12月26日 ,长沙暂无中高风险地区 。中高风险等级地区指中风险区和高风险区。高风险区一般为病例和无症状感染者居住地,以及活动频繁且疫情传播风险较高的工作地和活动地等区域;中风险区一般为病例和无症状感染者停留和活动一定时间,且可能具有疫情传播风险的工作地和活动地等区域。

长沙没有中高风险地区了 。通过查询相关资料信息显示 ,截止2023年1月6日,长沙没有中高风险区域了,我国于2022年12月已全国开放常态化管理模式 ,不再划分中高风险区域。长沙市,别称星城,湖南省辖地级市 、湖南省省会、特大城市 ,地处华中地区。

湖南益阳属于什么风险地区,湖南益阳是否属于中高风险区域

综上所述,湖南益阳近来不属于中高风险区域,而是常态化防控区域 。但疫情防控工作仍需持续加强 ,市民应继续遵守各项防控措施 ,共同维护来之不易的疫情防控成果。

近来益阳市安化县属于低风险地区,广州对低风险地区来穗人员一般没有隔离要求。但建议你出发前通过“国务院客户端”小程序或广州本地宝查询最新的风险等级划分 。健康码和核酸检测:乘坐高铁需持有48小时内核酸检测阴性证明(具体时效以最新政策为准) 。

高风险区或发生本地社区传播的中风险区所在县(市、区 、旗)抵益人员:实行7天集中或居家隔离+7天居家健康监测。高风险区或发生本地社区传播的中风险区所在市(地、州、盟)其他县(市 、区、旗)或中风险区所在县(市、区 、旗)抵益人员:实行7天居家健康监测+7天自我健康监测。

益阳赫山不是高风险地区 。益阳赫山不是高风险地区,益阳赫山无新增阳性感染者 ,是低风险地区,益阳全域均为低风险地区。益阳赫山是湖南省益阳市辖区,位于湘中偏北 ,地处洞庭湖畔。

湖南省属于几类流行风险地区

一类地区:定义:媒介伊蚊活跃期较长 、既往报告登革热本地病例较多、聚集性疫情发生风险相对较高的省份 。包括:浙江、福建 、广东、广西、海南 、云南。二类地区:定义:媒介伊蚊活跃期相对较长或既往有登革热本地病例报告、有一定聚集性疫情发生风险的省份。

无法明确湖南省属于几类流行风险地区 。关于新冠肺炎疫情风险等级,搜索到的最新信息为2020年3月数据,显示湖南省大部分县市区为低风险地区 ,但此数据当前已无借鉴价值。若要了解关于新冠疫情的最新流行风险等级信息,建议通过湖南省卫生健康委员会官方网站或官方渠道获取。

Ⅱ类地区(中风险): 上海、江苏 、安徽、江西、山东 、河南、湖北、湖南 、重庆 、四川、贵州 。这些地区伊蚊活跃期较Ⅰ类地区稍短,但仍有本土病例报告史 ,存在聚集性疫情潜在风险。 Ⅲ类地区(低风险): 北京、天津 、河北、山西、辽宁 、西藏、陕西、甘肃。