首页 >> 家常菜品

怎么查有无疫情地区/怎么查有无疫情地区名单

2026-02-02 家常菜品 4 作者:shbhys

本文目录一览:

微信怎么查中高风险地区

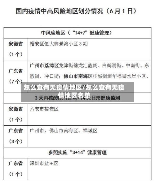
打开微信搜索功能打开手机中的微信app,点击顶部“搜索 ”选项 。进入粤省事小程序在搜索页面输入“粤省事” ,点击搜索结果中的“粤省事”小程序。进入疫情区域页面在粤省事首页点击“疫情区域 ”选项,进入风险地区查询页面。查看风险地区名单页面会直接显示全国高风险和中风险地区列表,用户可滑动查看完整信息 。

怎么查有无疫情地区/怎么查有无疫情地区名单-第1张图片

在微信中查询中高风险地区 ,可通过国务院客户端小程序实现,具体操作如下:打开微信并进入小程序界面启动微信APP,点击底部导航栏的“发现”选项 ,在发现页中选取“小程序”入口。

怎么查有无疫情地区/怎么查有无疫情地区名单-第2张图片

打开微信并进入小程序界面启动微信后,点击底部导航栏的“发现 ”选项,在发现页中选取“小程序”功能入口。搜索并进入国家政务服务平台在小程序搜索框中输入“国家政务服务平台” ,点击搜索结果中的官方小程序进入 。选取疫情风险等级查询功能进入平台后 ,找到“各地疫情风险等级查询 ”服务模块并点击。

在微信中可以通过“国家政务服务平台 ”小程序查看中高风险地区,具体操作如下:步骤一:找到小程序在微信中搜索并进入【国家政务服务平台】程序。步骤二:进入查询页面在小程序页面中点击【各地疫情风险等级查询】选项 。步骤三:选取全国中高风险地区在地区信息页点击【全国中高风险疫情地区】按钮 。

在微信中查询中高风险地区,可通过微信“城市服务”中的“抗疫”板块实现 ,具体操作如下:第一步:进入微信城市服务界面打开微信,点击底部菜单栏的“我 ”,进入个人中心页面后选取“服务”选项。在服务界面中 ,找到并点击“城市服务”功能入口。

地区风险等级怎么查询

可以通过微信或支付宝的国务院客户端查询风险区域等级,具体操作如下:微信国务院客户端查询步骤 点击搜索栏:打开微信主页面,点击顶部放大镜图标进入搜索栏 。进入国务院客户端:在搜索栏输入“国务院客户端 ” ,点击进入小程序。点击疫情风险等级:在客户端首页找到“疫情风险等级”选项并点击。

地区风险等级可通过国家卫生健康委提供的“疫情风险等级查询”服务进行查询,该服务可在国家政务服务平台上使用,可查全国近3000个县(市、区、旗)的疫情风险等级 。具体可查询内容和查询方法如下:能查询的内容:查所在地:进入查询后系统会自动定位所在地区 ,呈现该地区的疫情风险等级。

可以通过支付宝的国家政务服务平台查询风险等级地区,具体操作如下:打开支付宝:确保手机已安装支付宝应用,并登录个人账号。进入国家政务服务平台:在支付宝首页搜索并点击【国家政务服务平台】 ,或通过首页推荐入口进入 。选取风险等级查询功能:进入平台页面后 ,找到并点击【各地疫情风险等级查询】选项。

地区风险等级可以通过微信国务院客户端小程序进行查询,具体步骤如下:打开微信并进入国务院客户端小程序:确保手机已安装微信(版本需支持小程序功能,如微信0.28) ,在微信搜索栏输入“国务院客户端 ”,选取对应小程序进入。

使用手机微信查询所处地区风险等级,可按以下步骤操作:准备工具:确保手机已安装微信app 。打开微信:在手机中找到并打开微信app。进入搜索页面:在微信app首页右上角点击放大镜图标 ,进入搜索页面。搜索并进入“国务院客户端”:在搜索框中输入“国务院客户端”,并进入搜索结果中的相关选项 。

本地宝怎么查高风险地区

〖壹〗 、进入便民查询页面:打开本地宝APP,找到并点击“便民查询 ”功能入口 。选取疫情等级查询:在便民查询页面中 ,点击“全国疫情等级查询”选项。查看风险地区划分标准:进入查询页面后,点击“高,中 ,低风险地区划分标准”链接。获取高风险地区信息:系统将显示全国范围内的高风险地区列表,用户可浏览具体区域名称及划分依据 。

〖贰〗、可以通过支付宝的疫情风险等级查询功能来查看地区是否为高风险地区,具体操作如下:工具准备:确保手机为智能机型(如示例中的小米11) ,系统版本符合要求(如MIUI12) ,并安装支付宝APP(版本20或兼容版本)。进入市民中心:打开支付宝软件,在首页底部菜单栏点击“市民中心 ”选项。

〖叁〗、可以通过支付宝国务院客户端的疫情风险查询功能判断是否为中高风险地区,具体步骤如下:进入支付宝应用中心:打开支付宝应用 ,在首页或功能列表中找到“应用中心 ”入口 。切换至国务院客户端界面:在应用中心内浏览或搜索“国务院客户端”,点击进入该功能模块。

〖肆〗 、高风险地区和中风险地区的划分主要依据病例数 、传播风险及防控需求,具体标准需通过官方渠道查询 ,如本地宝APP的“高、中、低风险区划分标准”页面。划分核心依据高风险与中风险地区的划分并非固定,而是动态调整,主要借鉴以下因素:病例数量与分布:包括确诊病例 、无症状感染者的集中程度 。

〖伍〗、在支付宝中查询风险地区 ,可通过“国家政务服务平台 ”的相关功能实现,具体操作步骤如下:进入国家政务服务平台打开手机支付宝APP,在首页搜索栏输入“国家政务服务平台” ,点击进入该小程序。选取疫情风险等级查询功能在“国家政务服务平台”界面中,找到并点击“各地疫情风险等级查询 ”选项。

〖陆〗、具体步骤如下: 首先,打开本地宝APP ,进入便民查询页面 。 在页面上找到并点击“全国疫情等级查询”选项。 接着 ,点击“高,中,低风险地区划分标准”。 最后 ,您将能够看到全国范围内的高风险地区 。上面就是查询高风险地区的详细教程 。

微信如何查询疫情风险地区有哪些

〖壹〗 、打开微信搜索功能打开手机中的微信app,点击顶部“搜索 ”选项。进入粤省事小程序在搜索页面输入“粤省事”,点击搜索结果中的“粤省事”小程序。进入疫情区域页面在粤省事首页点击“疫情区域 ”选项 ,进入风险地区查询页面 。查看风险地区名单页面会直接显示全国高风险和中风险地区列表,用户可滑动查看完整信息。

〖贰〗、具体步骤:进入小程序入口打开微信,点击底部导航栏的“发现”选项 ,选取“小程序”功能。搜索政务平台在小程序搜索框中输入“国家政务服务平台 ”,或通过历史记录找到该小程序并进入 。选取风险查询功能在小程序首页找到“各地疫情风险等级查询 ”入口,点击进入查询页面。

〖叁〗、打开微信搜索功能启动微信应用 ,点击顶部导航栏的“搜索”图标(放大镜形状)。输入关键词搜索在搜索框中输入“疫情风险等级”,点击键盘确认或搜索按钮 。选取官方渠道在搜索结果中,找到“中国政府网 ”提供的服务入口(通常带有官方标识) ,点击进入。

〖肆〗 、步骤1:进入微信个人中心打开微信 ,点击右下角【我的】,进入个人中心页面,找到【支付】选项。步骤2:进入城市服务界面在支付页面中 ,向下滑动找到【城市服务】入口,点击进入 。步骤3:选取抗疫查询功能在城市服务界面中,找到【抗疫服务】分类 ,点击【抗疫查询】。

〖伍〗、打开微信并进入小程序界面启动微信后,点击底部导航栏的“发现”选项,在发现页中选取“小程序”功能入口。搜索并进入国家政务服务平台在小程序搜索框中输入“国家政务服务平台 ” ,点击搜索结果中的官方小程序进入 。选取疫情风险等级查询功能进入平台后,找到“各地疫情风险等级查询”服务模块并点击 。

使用微信怎么查询疫情高低风险区

〖壹〗、步骤1:进入微信个人中心打开微信,点击右下角【我的】 ,进入个人中心页面,找到【支付】选项。步骤2:进入城市服务界面在支付页面中,向下滑动找到【城市服务】入口 ,点击进入。步骤3:选取抗疫查询功能在城市服务界面中 ,找到【抗疫服务】分类,点击【抗疫查询】 。

〖贰〗 、具体步骤:进入小程序入口打开微信,点击底部导航栏的“发现”选项 ,选取“小程序 ”功能。搜索政务平台在小程序搜索框中输入“国家政务服务平台”,或通过历史记录找到该小程序并进入。选取风险查询功能在小程序首页找到“各地疫情风险等级查询”入口,点击进入查询页面 。

〖叁〗、进入疫情风险等级查询功能在“国务院客户端 ”小程序首页 ,点击顶部搜索框,输入“疫情风险等级查询”,随后点击搜索结果中的“点击查看全国高中低风险疫情地区”选项。查看全国或指定地区风险等级程序默认显示全国疫情风险地区概览页面。

〖肆〗、在微信中查询中高风险地区 ,可通过国务院客户端小程序实现,具体操作如下:打开微信并进入小程序界面启动微信APP,点击底部导航栏的“发现 ”选项 ,在发现页中选取“小程序 ”入口 。

〖伍〗 、通过微信查看全国中高风险疫情地区的具体操作步骤如下:打开微信并进入小程序界面启动微信后,点击底部导航栏的“发现”选项,在发现页中选取“小程序”功能入口。搜索并进入国家政务服务平台在小程序搜索框中输入“国家政务服务平台 ” ,点击搜索结果中的官方小程序进入。

〖陆〗 、核心步骤 打开微信搜索功能启动微信应用 ,点击顶部导航栏的“搜索”图标(放大镜形状) 。输入关键词搜索在搜索框中输入“疫情风险等级”,点击键盘确认或搜索按钮。选取官方渠道在搜索结果中,找到“中国政府网 ”提供的服务入口(通常带有官方标识) ,点击进入。